賦能會員成長--《破解企業用工難題》培訓圓滿落幕
11月30日下午,樂清市學信教育教室一內,一場以“破解企業用工難題”為主題的公益培訓暖心開啟,如光照亮行業前行路。這場由樂清
2025-12-03 14:05:24
11月30日下午,樂清市學信教育教室一內,一場以“破解企業用工難題”為主題的公益培訓暖心開啟,如光照亮行業前行路。這場由樂清
2025-12-03 14:05:24
12月03-05日深圳國際會展中心(寶安)(10號館)iTherM2025(熱博會)即將震撼登場帶上這份攻略觀展參會無壓力!速速收藏!時間
2025-12-03 13:21:43
深圳市做辦理營業執照需要多少錢?在深圳市營業執照代辦費用在500-2000元不等。這兩年政策環境一直在向好,營商氛圍也比前陣子活
2025-12-03 13:15:43
近日,天維儀表自主研發的DN400超大口徑雙轉子流量計順利完成交付,即將投入大型海上油料補給保障場景實戰應用。這一突破性成果
2025-12-03 13:13:34
2025年11月28日至29日,2025深圳(國際)市容環境產業博覽會在深圳會展中心(福田)成功舉辦。本屆博覽會以“美麗深圳·智創先鋒
2025-12-02 11:36:38
2025年11月28日,由中國儀器儀表學會智能制造(重慶)培訓中心主辦的“高端傳感器、儀器儀表發展論壇暨2025年測量控制與儀器儀表高
2025-12-02 11:25:59
什么是X Match計劃?在辦公室應用軟件中:XMatch 是 Excel 函數體系的重要組成部分,其核心功能是在指定數組中精準定位目標值的
2025-12-02 08:55:46
2026年慕尼黑上海光博會觀眾組團福利再度升級!誠邀您加入展會觀眾組團計劃,尊享超多多多福利!2026年3月18-20日,上海新國際博
2025-12-02 08:44:2620年深耕西部市場2026年5月20-22日 成都世紀城新國際會展中心中國以2030實現碳達峰、2060實現碳中和為目標,2026將開啟“十五五
2025-12-02 08:34:03
2025長三角國際智能儀表/線纜產業博覽會參展企業名錄,立足天長"中國儀表之鄉、安徽線纜之都"產業基地優勢,匯聚長三角8000家采購需求,打造集"技術展示、訂單對接、產業升級"于一體的高端平臺。通過政府+協會雙背書,推動供需精準匹配,加速智能制造成果轉化,強化…
2025-12-01 15:48:59
近日,江蘇泛亞微透科技股份有限公司研發的機器人用連接電纜,在客戶端的嚴苛測試中,以1000萬次循環彎折無故障的優異表現,順利
2025-12-01 14:18:26
近日,青島和晟思壯測控技術有限公司(以下簡稱“和晟測控”)收到煙臺市標準計量檢驗檢測中心與中國計量協會發來的感謝信,字里
2025-12-01 14:13:09
近日,在山東省科學技術協會、?山東省總工會主辦的第九屆山東省科技工作者創新大賽上,威海光威精密機械有限公司申報的《航天增
2025-12-01 14:07:01
11月27- 28日,由上海市科學技術、上海市長寧區人民政府指導,由上海市長寧區科學技術委員會、中國科學院上海微系統與信息技術研
2025-12-01 13:58:16026上海流體機械展|泵閥展|風機展|壓縮機展2026第十三屆上海國際流體機械展覽會(CFME2026)泵、閥門、風機、壓縮機、減變速機、真
2025-12-01 11:17:36
2025期待與您相聚2025期待與您相聚蘇州維多亞誠邀您蒞臨第二十一屆上海國際非織造科技展覽會.將于2025年12月3-5日在上海世博展覽
2025-12-01 10:02:51
中國航空規劃設計研究總院有限公司中國聯合工程公司裝備工程公司北京京誠鳳凰工業爐工程技術有限公司西門子(中國)有限公司西南
2025-12-01 09:55:10
2025年11月11-13日,2025長三角國際智能儀表線纜產業博覽會”,在素有“中國儀表線纜之都”和民歌《茉莉花》的發源地——天長舉辦,展覽規模建議擴大至20000㎡,吸引展商400余家,力爭發展成為華東地區規模最大,影響力更廣的區域性全國儀表行業專業展會
2025-11-28 17:12:17
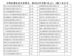
中國儀器儀表企業排名,按2024年營收(億元),A股上市公司重慶川儀自動化股份有限公司75.92深圳精智達技術股份有限公司8.03咸亨國
2025-11-28 15:41:40
2025 年 11 月 24-26 日,第三屆深圳國際生態環境監測產業博覽會(暨 2025 深圳國際水務科技博覽會)在深圳會展中心(福田)熱力
2025-11-28 11:02:29
一場智能制造盛會即將燃動南京!11月27日至29日2025世界智能制造博覽會將在南京國際博覽中心盛大啟幕!一起來看展商名錄精彩搶先
2025-11-28 10:45:53
新聞綱要近日,比利時全球核醫學領軍企業Trasis SA與中國國家級高新技術企業北京派特生物技術有限公司(簡稱“北京派特”)聯合
2025-11-28 10:37:54
展商資訊2026年6月3日-5日,摩登納(中國)自動化設備有限公司將攜最新產品技術及行業案例,精彩亮相LET 2026中國(廣州)國際物
2025-11-28 10:13:31
11月27日2025年電力安全與應急技術大會暨2025年中國(南海)國際安全應急展覽會在南海西樵山會展中心開幕本次大會以“安全為基?
2025-11-28 09:56:40
為致力于搭建產學研用深度融合交流平臺,推動傳感器行業發展,由中國儀器儀表學會主辦,上海大學機電工程與自動化學院承辦的第九
2025-11-27 11:24:04
40,000平方米展示面積,全方位立體化呈現1000+國內外參展商,展示一流產品技術30,000+專業觀眾,人氣爆棚100+團體觀眾,精準對接
2025-11-27 10:30:10
11月21日下午,由光明科發集團、深圳傳感協會在光明區科技金融大廈共同舉行“傳感器與智能裝備投融資專場對接會”,特普生科技、
2025-11-27 10:20:13
12月11-13日,2025鴻威·世界水科技博覽會,將于廣州中國進出口商品交易會展館盛大開幕。本屆展會將有60000+的展出面積,1000+相
2025-11-27 08:40:08
2025 年 11 月 21 日,由中國機電一體化技術應用協會流程工業分會與中能數智安科工程技術研究院聯合編制的《石化化工行業儀表國
2025-11-27 09:58:46
2025年11月13-14日,由中國儀器儀表行業協會主辦的產教融合,科教融匯高校與國產儀器優秀企業協同創新高質量發展大會在徐州中國
2025-11-26 10:32:17
2025年11月10日北京市政交通一卡通支付有限公司(以下簡稱“北京一卡通”)召開CCSO標準評定啟動會,CCSO標準評定中心專家與北京
2025-11-26 10:30:00
全球首創AI導管塑形機器人實現“導管自動認路”,Y Fix?免打結全縫線錨釘填補國內空白,超聲手術刀系統性能比肩國際……11月17
2025-11-26 09:59:06
2025年11月21至23日,廣東省測量控制技術與裝備應用促進會(以下簡稱“測控促進會”)、廣州市儀器儀表學會(以下簡稱“學會”)
2025-11-26 09:53:37
王曉暉在成都調研高新技術企業時強調以科技創新引領產業創新積極培育和發展新質生產力省委書記、省人大常委會主任王曉暉到成都鼎
2025-11-26 09:43:02
麥姆斯咨詢獲悉,近期,由松諾盟科技有限公司(簡稱:松諾盟)承擔,與香港城市大學合作的2023年度長沙市國際與區域科技合作項目
2025-11-25 10:25:32
為深入貫徹落實黨的二十屆四中全會精神,持續做好金融賦能產業發展,2025年11月19日下午,六松現代產業園聯合六安市科技局組織六
2025-11-25 10:12:58
11/17/2025,光纖在線訊:近日,專注于國產高速光模塊測試儀器儀表制造商---杭州鐸聯測控技術有限公司(簡稱 “杭州鐸聯測控”)
2025-11-25 10:06:00
為全面貫徹落實國藥器械“十四五”總體戰略規劃部署,推進人力資源一體化建設,提升人力資源專業化能力、風險防控能力與組織效能
2025-11-25 10:03:55
“特種粉末冶金及復合材料制備/加工第九屆學術會議暨粉末冶金行業儀器設備展示交流會”,將于2025年11月28-30日在陜西省西安市召
2025-11-25 09:22:17
2025年11月26-28日,第十二屆中國(成都)國際管網展覽會將在成都世紀城新國際會展中心開幕。北京清環智慧水務科技有限公司作為
2025-11-24 10:16:04