- 量程::
- -100kPa~0~100MPa
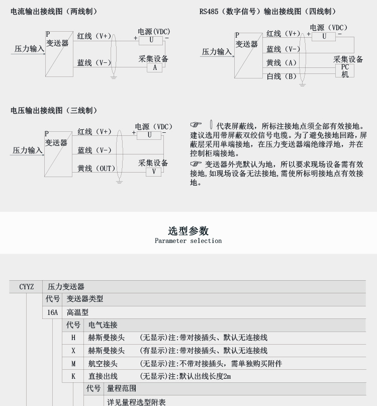
- 輸出::
- 4~20mA、RS485、0~10VDC、0~5VDC、1~5VDC
- 精度::
- 0.1%FS、0.25%FS、0.5%FS
星儀CYYZ16A 高溫壓力變送器4-20ma傳感器進口擴散硅油壓水壓氣壓詳細介紹
CYYZ16A壓力變送器設計精心,結構緊湊,適合測量高溫液體或氣體,并且性價比高。可選本安防爆。
它還具有輸出信號、量程范圍、壓力接口、電氣連接等多元化的優勢,方便匹配不同工況現場。
量程:-100kPa~0~100MPa (詳見量程選型表)
輸出:4~20mA、 RS485、 0~10VDC、0~5VDC、1~5VDC、
0.5~2.5VDC
供電:9~36VDC、15~36VDC、3~5VDC、15~24VDC
精度:0.1%FS、0.25%FS、0.5%FS
產品特點
a)采用膜片隔離技術。
b)集成芯片、寬電壓供電
c)結構小巧、安裝方便
d)截頻設計、抗干擾能力強、防雷擊
e)限流、限壓、反接保護
f)精度高、穩定性好、響應速度快、耐沖擊
此外,我們還能根據客戶應用,短時間內提供滿足其應用需求的定制產品。











.jpg)













































第1年







星儀CWDZ11A通用型溫度變送器
星儀CWDZ33A插入型溫度變送器
星儀CYYZ31A防水型壓力變送器
星儀CYYZ36C泥漿型壓力變送器
星儀CWDZ21 分體型溫度變送器 電流4
CYYZ11D通用型壓力變送器 氣液通用
星儀CSF11土壤水分變送器
手機圖頁網



