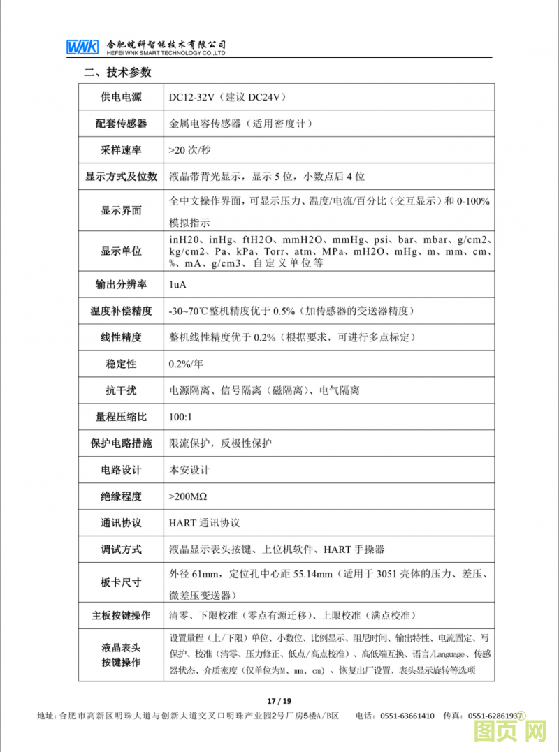
- 供電:
- 12-32VDC
- 輸出:
- 4-20mA或4-20mA疊加HART協議
- 尺寸:
- 61*55.14mm


3051系列壓力/差壓變送器清零方式
3051系列壓力/差壓變送器液晶顯示模塊采用全中文操作菜單,現場操作簡單便捷。下面給大家介紹兩種清零方式:
1、直接通過顯示面板按鍵清零:
確保變送器處于通電狀態并且處于零壓力受壓狀態,同時按住S按鍵和Z按鍵 5秒以上,然后同時釋放兩按鍵,再次同時按住兩按鍵保持3秒左右,變送器將按當前壓力值進行清零。該中清零方式,同樣適用于不帶液晶顯示的,直接通過主板按鍵清零。
2、通過進入操作菜單進行清零:
確保變送器處于通電狀態并且處于零壓力受壓狀態,長按M按鍵,進入操作菜單。短按Z按鍵下翻,找到【校準】操作項,短按M按鍵進入菜單,選擇【清零】,短按M按鍵確認,提示“確定要進行清零操作嗎?”,按S按鍵(Yes)確認,,變送器將按當前壓力值進行清零。
更多詳情,歡迎電話咨詢,24H熱線181 3007 8714 操經理


































第4年







3051智能壓力差壓高精度單晶硅電容
3051型高精度單晶硅壓力差壓智能變
2088擴散硅陶瓷壓力液位變送器液晶
2088壓力溫度變送器智能板表頭液晶
智能水務消防空壓機空調制冷泵閥測
手機圖頁網



