據中國膜工業協會發布的數據顯示,“十三五”以來,我國膜產業總產值的年均增速在15%左右;2019年,中國膜產業總產值已達2773億元,較“十二五”期末翻了一番。同時,全國膜產業企業數量也在2000家以上,這些企業主要分布在北京、江蘇、上海、浙江、山東和廣東六大區域。
2021年1月4日,國家發改委聯合九部門印發《關于推進污水資源化利用的指導意見》,可以預計,在“十四五”期間,“再生水利用”將激發膜產業持續發展。
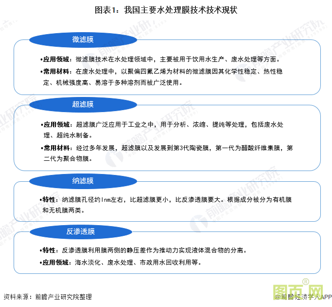
1、四大水處理膜技術走向成熟
膜作為一種新興高效的分離技術廣泛應用在電力、紡織、化工、電子、冶金、石油、食品、飲用水凈化、工業水處理、生物制藥、發酵等各個領域;在中國因為水的問題比較嚴峻,因而膜技術在水處理領域應用發展的比較快。
其中,我國比較成熟的水處理膜技術主要包括微濾膜、超濾膜、納濾膜、反滲透膜等,被廣泛地應用于污水凈化、海水淡化、污水廢水循環利用等領域。

2、2019年中國膜產業總產值已達2773億元
經過50多年的發展,我國膜產業逐漸走向成熟。據中國膜工業協會發布的數據顯示,“十三五”以來,我國膜產業總產值的年均增速在15%左右;2019年,中國膜產業總產值已達2773億元,同比增長13.7%,較“十二五”期末翻了一番。
2020年,因官方暫未公布最新數據,前瞻根據“十三五”期間的年均增速(15%)進行測算,估計全年膜產業總產值將突破3000億元。

在膜工業總產值中,主要由膜與膜材料、膜裝備、膜工程和膜配套設備4大部分構成。2018-2019年間,膜工程板塊的產值占我國膜產業總產值的28%;其次是膜設備,產值占比也達27%。相較而言,膜與膜材料板塊的產值增長空間較大。

3、全行業企業數量在2000以上
在企業競爭格局方面,據中國膜工業協會的統計數據顯示,2018年,全國涉“膜”企業共有2038家;2019年,全國膜產業企業數量也在2000家以上,這些企業主要分布在北京、江蘇、上海、浙江、山東和廣東六大區域。
其中,根據中國環保機械行業協會2020年的統計數據,2017-2019年碧水源膜技術新增污水處理能力規模約占全國新增膜技術污水處理規模的65.8%,國內市場占有率第一。

4、“再生水利用”將激發產業持續發展
膜產業在“十三五”期間得以迅速發展,展望“十四五”,由于我國污水資源化利用尚處于起步階段,膜產業仍然具有較廣闊的發展前景。
從政策角度分析,2021年1月4日,國家發改委聯合九部門印發《關于推進污水資源化利用的指導意見》,旨在加快推進污水資源化利用,促進解決水資源短缺、水環境污染、水生態損害問題。《意見》明確,到2025年,全國地級及以上缺水城市再生水利用率達到25%以上,京津冀地區達到35%以上;到2035年,形成系統、安全、環保、經濟的污水資源化利用格局。

更多行業相關數據請參考前瞻產業研究院《中國膜產業市場前瞻與投資戰略規劃分析報告》,同時前瞻產業研究院提供產業大數據、產業規劃、產業申報、產業園區規劃、產業招商引資、IPO募投可研等解決方案。



















手機圖頁網



