由中國工程機械工程學會、河南省工業經濟聯合會、海名國際會展集團主辦,鄭州海名匯博會展策劃有限公司承辦的第14屆中國鄭州工業裝備博覽會(以下簡稱“ZIF”),即將于6月1-3日在鄭州國際會展中心盛大開幕。
作為中部首個通過UFI認證的裝備制造領域專業展會,2018ZIF設置機床、工業自動化、機器人、工具機電四大主題展區,展出面積30000平米,匯聚國內外800家知名展商,現場展示600臺(套)高精尖設備,將吸引來自10多個國家和地區的50000多名專業買家到場參觀,同期還將舉辦行業技術交流、企業新品發布會、供需采購對接會等活動,旨在為河南領跑的中部制造企業搭建集品牌展示、技術交流、貿易合作、宣傳推廣、高端研討于一體的商貿平臺。歡迎業界人士積極參加、蒞臨參觀、指導、交流學習。
智能制造解決方案提供商集中展示,助推行業轉型升級
立足中西部最大客車生產基地和3C電子產業基地—鄭州,同時順應中西部裝備制造業的快速發展,2018ZIF匯聚眾多國內外知名工業自動化集成商,國內外知名企業三菱電機、埃夫特、勃肯特、氣立可、英特靈、韓國凱昆、斯柯特、NNT、宇電、捷豹、怡合達、諾我、鞏睿、三凱、唯恩等紛紛亮相,展品匯聚機器人技術、加工生產自動化、電氣系統、自動化綜合解決方案、3D打印、自動化信息技術及軟件、工業測量、儀器儀表、動力傳動與控制技術等,覆蓋工業自動化生產過程中全產業鏈最新技術和產品,強勢助推中西部裝備制造企業轉型升級。
國內外知名機床企業匯聚,革新產品及技術
緊隨中西部地區產業政策和行業發展趨勢,2018ZIF全面升級,大力提升對金屬加工板塊的展示,東臺精機、益全機械、日本津上、鐵王數控、永華機械、恒威機械、喬揚數控、三菱電加工、南通國盛、揚森數控、格勒瑪數控、巨岡機械、普拉迪、云南CY、皖南機床、海克機床、臺灣慶鴻、旨恒機床、中星數控、華佑數控、大川重工等百家知名企業將攜高端智能新品同臺競技,展品匯聚加工中心、數控機床、車床、銑床、鏜銑床、鉆床、磨床、鋸床、雕刻機等,展示智能制造下數字化、智能化金屬切削技術。
頂尖激光企業齊亮相,精密切割現場秀不停
激光技術作為工業制造領域的一股核心驅動力量,正向著“更快、更高、更好”的方向發展,2018ZIF同時也加大了對此板塊企業的展示,德國通快、百超迪能、邦德激光、力星激光、金威刻、奔騰楚天、慶源激光、百維激光、高能激光、華鍛、銘鐳激光、盛通、東海機床、黃石機床、瑞鐵機床、銘鐳激光、易鍛、玖野數控、金坤激光、滬工激光等百家知名企業將攜頂尖精品集體亮相,展品匯聚激光切割、沖壓機床、金屬薄板切割機床、剪板機、折彎機、液壓機等,展示精密切割以及行業最新技術解決方案。
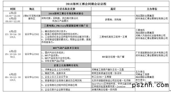
同期會議精彩紛呈,緊隨行業熱點、對接專向需求
除了眾多知名品牌齊聚,2018ZIF同期舉辦e_F@ctory 智能制造推廣會、NNT氣動產品技術交流會、工業互聯網及企業上云高峰論壇等十余場行業盛會,同期會議論壇集聚行業技術專家、企業技術總監、裝備部總監、采購主任、技術主管等行業資深人士,集中探討在“互聯網、大數據、人工智能”和“新技術、新產品、新業態、新模式”新的工業浪潮下,中西部制造企業如何抓住時代趨勢,更快的走向轉型升級之路,解決中西部制造企業在實現數字化、智能化、信息化中遇到的最棘手問題。
此外由展會主辦方匠心打造的買家專場采購對接會和機加工產品展示區,將充分加強參展商、采購商之間的合作,同時凸顯供應商優勢產品及供應能力。立足行業前沿,2018ZIF與您攜手共進,齊心打造行業最佳商貿平臺。
中西部第一工業大展,6月1-3日,鄭州國際會展中心,2018ZIF與您誠摯相約。
多重預登記渠道齊發力,觀眾預登記福利多多
第14屆鄭州工業裝備博覽會將全部啟用觀眾登陸系統“無紙化”服務,組委會現已全面開通觀眾預登記渠道,并為預登記的觀眾提供多種優惠。
參觀預登記現場憑手機號可享
1.免費午餐一份
2.現場優惠卡券
3.現場精美禮品
4.現場免排隊,快速入場
觀眾可以通過以下渠道進行預登記:
1.登陸大會官網www.hm-zif.com,點擊進入“觀眾預登記”,填寫電子表單;
2.關注微信公眾號hmgyxlz,進入“觀眾登記”報名登記 ;
3.報名直通車http://a3.rabbitpre.com/m/BmjbMeEfe;
4.撥打專線電話0371-86680231,向專業客服人員電話預登記;
關注“鄭州工博會”官方微信公眾號hmgyxlz,最新,最全行業及展會資訊,一手掌握!



















手機圖頁網



