本文來自公眾號【信熹資本】,這是一篇整理的非常細致的傳感器產業介紹內容,涵蓋了傳感器的相關概念、發展歷史、分類方式、產業鏈和市場情況等信息。與其他籠統介紹傳感器產業的研報資料不同,本文具體而微,詳細說明了各種傳感器的情況,每個分類、每個特性、每個術語、每個環節,本文都一一解析清楚,幾乎都介紹的明明白白,顯然經過長時間的資料收集。
本文有助于我們厘清很多傳感器概念上的問題,窺視不同傳感器領域的難點和痛點。譬如航天級、軍工級、工業級、醫療級、科研級、消費級等傳感器有什么不同的需求?電阻式、電容式、電感式、光電式傳感器的區別?MEMS芯片生產各個環節需要用到什么設備?每個流程怎樣?……等等
此外文中部分突出觀點有:
大多數創業公司都會選擇單一傳感器作為早期的創業方向;傳感器開始從曾經的純模擬工作方式轉向數字傳輸方式;在傳感器的開發過程中,通常會先從傳感器的敏感材料入手;傳感器各細分市場的割裂度更高,且發展變化的速度相對沒那么快,更容易培養出小而美的企業;當半導體傳感器廠商發展到較大規模后,一般會傾向于自建部分產能,形成“核心產品依靠IDM,邊緣產品或產能調節依靠代工廠”的生產模式,既可以降低生產成本,又可以加固技術壁壘。;對知識產權的保護力度不足,導致消費電子傳感器廠商普遍毛利較低,且容易到市場瓶頸;消費電子傳感器的主要機會在于還未被市場驗證、具有顯著創新性的傳感器……
一、行業背景
人類歷史繼經歷了18世紀以“機械化”為核心的第一次工業革命、19世紀以“電氣化”為核心的第二次工業革命和20世紀以“信息化”、“自動化”為核心的第三次工業革命,當下正處在以“智能化”為核心的第四次工業革命過程中,圍繞著“智能化”的各個環節正展現出蓬勃發展的生命力。


圖1 | 歷次工業革命進展(來源:網絡公開資料)
我們認為,“智能化”是指機器或系統在行為過程中具備更強的智慧性,包括認知能力、學習能力、記憶能力、判斷力等,其具有以下幾個主要特征:
? 一是具有更強的感知能力,即具有能夠感知外部世界、獲取外部信息的能力,這是產生智能活動的前提條件和必要條件;
? 二是具有記憶和思維能力,即能夠存儲感知到的外部信息及由思維產生的知識,同時能夠利用已有的知識對信息進行分析、計算、比較、判斷、聯想、決策;
? 三是具有學習能力和自適應能力,即通過與環境的相互作用,不斷學習積累知識,使自己能夠適應環境變化;
? 四是具有行為決策能力,即對外界的刺激作出反應,形成決策并傳達相應的信息。
和第三次工業革命相比較,曾經的“信息化”更多關注信息層面的收集和管理,“自動化”更關注執行層面的可靠和穩定,這些都為如今的“智能化”的發展打下基礎。“智能化”更關注整個系統的智慧性,依賴于各部分技術能力的提升,例如人工智能、大數據、物聯網、感知技術等。
二、智能感知與感知技術
智能感知成為本次工業革命的重要驅動力量。智能感知是指:為了滿足人類的需求,系統能動地感知外界事物,利用大數據、物聯網、人工智能等技術進行認知、決策并執行的過程。
“智能化”需要依靠各種智能感知系統得以實現。一切智能感知系統的結構都可以概括為“感知”、“計算”和“執行”三個子系統,不同子系統之間通過“通信”相連接,從而實現各種功能。


圖2 | 智能感知系統的基本構成部分(來源:信熹資本整理)
其中,“感知”子系統即感知技術,其功能實現主要依賴于傳感器。傳感器將現實世界的信號,轉換為數字計算機可以理解的信號,就像各種感官系統在人類感受物理世界過程中發揮的功能一樣。傳感器是計算機感受和理解現實世界的第一步,是實現自動檢測和自動控制的首要環節,是“智能化”時代的重要基礎設施。
三、傳感器的相關概念
傳感器,英文Sensor,由Sense一詞演變而來,最早出現于20世紀30年代,在“信息化”、“自動化”時代背景下傳感器就已經成為重要角色,當進入到“智能化”時代時,其重要性進一步凸顯,逐漸得到更多關注。
我們認為,雖然傳感器一詞覆蓋的范圍不斷擴大,品類日漸豐富,但所有傳感器都有這樣的共同本質:傳感器是一種檢測裝置——能夠感受到被測量的信息,并將感受到的信息按一定規律變換成為電信號或其他所需形式的信息輸出,以滿足信息的傳輸、處理、存儲、顯示、記錄和控制等要求。


圖3 | 傳感器的主要構成部分(來源:信熹資本整理)
傳感器通常由敏感元件、轉換元件和轉換電路三部分組成。其中:
? 敏感元件是指傳感器中能直接感受或響應被測量的部分,常見可測量的信息如溫度、光強、壓力等。
? 轉換元件是將上述非電量轉換成電參量,如電阻、電壓、電流等。
? 轉換電路的作用是將轉換元件輸出的電信號經過處理轉換成便于處理、顯示、記錄和控制的部分,如放大、濾波、調制等。
這三個部分的不同設計又分別不同程度上影響了傳感器的成本及各項指標,并適合于不同的應用場景。敏感元件決定了傳感器基本的工作原理,對性能產生最根本的影響。轉換元件和轉換電路的存在是為了使敏感元件更好地工作。為了發揮敏感元件的最優性能,同時滿足下游應用場景的需求,往往需要對轉換電路進行定制化設計。
以MEMS麥克風為例,其典型結構如下圖所示。聲波信號先作用于MEMS芯片,MEMS芯片部分包含了“敏感元件”和“轉化元件”,通過金線連接到包含“轉換電路”的ASIC芯片中,最后輸出音頻電信號。其他結構主要輔助傳感器更穩定、可靠地工作。


圖4 | MEMS麥克風典型產品構造(來源:歌爾微電子招股說明書)
傳感器常見的性能評價指標可以分為靜態指標和動態指標兩類。
其中,靜態指標主要考核被測量在穩定狀態下傳感器的性能,包括分辨率、靈敏度、線性度、重復性、遲滯、穩定性等。
① 分辨率:傳感器能夠檢測到的最小輸入變化量,即只有輸入變化量超過一定閾值時,傳感器的輸出量才會產生變化。分辨率越小,說明傳感器對被測量的分辨能力越強。
② 靈敏度:傳感器輸出變化量與輸入變化量之比,某些情況下可以簡單理解為信號放大的倍數。靈敏度越高,說明傳感器對被測量變化的響應越大,越有利于信號處理。但靈敏度過高也會導致噪聲干擾增加,影響測量精度。
③ 線性度:傳感器輸出與輸入成正比的范圍。線性度越高,說明傳感器輸出與輸入之間的關系越簡單,越容易校準和計算。
④ 重復性:傳感器在同一條件下,對同一輸入按同一方向進行多次測量時,輸出之間的差異程度。重復性越好,說明傳感器輸出越穩定,隨機誤差越小。
⑤ 遲滯:傳感器對正向(輸入增大)和反向(輸入減小)輸入的輸出之間的不一致程度。遲滯越小,說明傳感器輸出越對稱,滯后誤差越小。
⑥ 穩定性:傳感器在相當長時間內保持性能不變的能力。穩定性受到溫度、濕度、機械振動、電磁干擾等環境因素的影響。穩定性越好,說明傳感器輸出越可靠,系統誤差越小。
動態指標主要考察被測量在變化狀態下傳感器的性能,包括采樣頻率、階躍響應等。
① 采樣頻率:采樣頻率是指傳感器在單位時間內可以采樣的測量結果的多少。采樣頻率反映了該傳感器的快速反應能力,是動態特性指標中最重要的一個。對于被測量快速變化的場合,采樣頻率是必須要充分考慮的技術指標之一。
② 階躍響應:傳感器對階躍輸入信號(即瞬間從零變為一定值的信號)的輸出變化過程。階躍響應反映了傳感器的動態特性,如上升時間、峰值時間、超調量、調節時間等。階躍響應越快,說明傳感器對突變信號的響應越及時,動態誤差越小。
傳感器的發展歷史,就是一部不斷在提升性能和降低生產成本之間來回進行選擇的歷史。當前幾乎每種傳感器都存在多種技術路徑去實現,往往具有不同程度的性能和成本優勢,也因此適用于不同的應用場景。
以紅外探測器為例,目前最為廣泛使用的可以分為制冷型和非制冷型兩種,這兩種傳感器最主要的區別在于敏感元件材料的不同,進一步導致成本和性能的差異,從而適用于不同的應用場景。長期來看,由于底層原理的限制,各種技術路線只能在局部指標上做最優解,很難出現哪種技術路線完全取代另一種的情況。


表1 | 制冷型和非制冷型紅外探測器的對比(來源:信熹資本整理)
四、傳感器的發展歷史
傳感器的起源可以追溯到人類最早的測量工具,如溫度計、壓力計、度量衡等。這些工具都是利用物質的某些物理性質(如熱脹冷縮、彈性變形、比重差異等)來反映被測量的信息,并通過人眼或其他輔助設備來讀取。這些原始的傳感器雖然只能測量一些基本的物理量,而且精度和可靠性都不高,但是它們為后來傳感器技術的發展奠定了基礎。
根據不同的技術特征和應用領域,傳感器的發展可以分為以下幾個階段:
? 機械化時代(人類出現-1870年前后):這一時期出現了最早的機械式傳感器,如指南車、骨尺、天平、日晷儀、地動儀等。這些傳感器都是利用機械結構和運動原理來實現檢測功能,主要應用于方向、長度、重量、時間和地震等方面。
? 電氣化時代(1870年-1940年):這一時期出現了最早的電氣式傳感器,如熱電偶、磁電偶、光電管、光敏電阻、霍爾元件、磁阻元件等。這些傳感器都是利用電學效應和電路原理來實現檢測功能,主要應用于溫度、電流、電壓、光強、磁場等方面。
? 半導體化時代(1940年-1970年):這一時期出現了最早的半導體式傳感器,如半導體熱電偶、PN結溫度傳感器、集成溫度傳感器、聲學溫度傳感器、紅外傳感器、微波傳感器等。這些傳感器都是利用半導體材料和集成電路技術來實現檢測功能,主要應用于溫度、光強、距離等方面。
? 微機械化時代(1970年-2010年):這一時期出現了最早的微機械式(MEMS)傳感器,如微機械陀螺儀、微機械加速度計、微機械壓力傳感器等。這些傳感器都是利用微機械技術和微加工技術來實現檢測功能,主要應用于角速度、加速度、壓力等方面。
? 智能化時代(2010年至今):這一時期出現了更先進的智能式傳感器,傳感器集成的功能日益豐富,不僅傳統測量性能進一步提升,同時開始集成更多計算能力,將更多數據處理工作放在邊緣端,減少對中心處理器的依賴,即“邊緣計算”。
智能化時代前,傳感器的發展更多關注于傳感器原有功能的提升,傳感器更像一個獨立的個體。進入智能化時代后,下游應用場景的需求開始被更多考慮,傳感器更多作為一個智能化系統的一部分開始發展。
這里需要注意,并不是進入智能化時代后,半導體化時代和微機械化時代下的傳感器便不再發展了,各種技術路線的傳感器依然處在不斷迭代發展的過程中。傳感器不僅在向內進行提升,同時在向外進行鏈接擴展。
總結起來,傳感器在發展過程中體現出的主要趨勢是多功能化、高性能化、低成本化、微型化,這也將是未來傳感器的發展主要方向。
? 多功能化:傳感器能夠集成多種功能,如測量多種參數、處理數據、存儲信息、通信交互等,提高了傳感器的效率和靈活性。
? 高性能化:傳感器能夠提高測量的精度、靈敏度、穩定性和可靠性,降低測量的誤差和干擾,滿足更高的測量要求。
? 低成本化:傳感器能夠采用新型材料和新型工藝制造,降低生產成本和維護成本,實現大規模生產和應用。
? 微型化:傳感器能夠以更小的體積實現同水平的性能,可滿足更多應用場景的體積需求。一般來說,體積越小也意味著量產后成本越低、實際使用中功耗越低。
五、傳感器的分類
傳感器的分類有多種方式,從不同的角度有不同的分類方式。當使用者在選擇使用哪種傳感器時,會根據檢測變量、應用場景、輸出量的性質等,選擇相匹配的傳感器。當研發企業在選擇設計、生產傳感器時,更多會考慮到敏感材料和轉換原理等。


表2 | 傳感器的主要分類方式(來源:信熹資本整理)
1. 按照檢測變量分類
最清晰、直觀的傳感器分類方式是基于檢測變量進行分類。
傳感器的的細分行業一般是根據檢測變量不同進行劃分,因此這種分類方式可以更方便我們進行細分行業的研究,這一方法在分析傳感器行業的中早期創業公司時會顯得尤為關鍵。
大多數創業公司都會選擇單一傳感器作為早期的創業方向,這時候就需要從檢測變量出發,尋找對應以及相近的細分行業,直接分析對應的細分行業可以對現有的市場規模、競爭格局建立認知和判斷,間接分析相近的細分行業可以對可拓展的市場規模、潛在競爭對手進行預測和分析。
這一分析方式對于已經進入成熟階段的傳感器巨頭公司來說,重要程度會有所減弱,這是由于巨頭公司往往會選擇對同一技術平臺的傳感器進行廣泛布局,單一細分市場對公司業績影響程度有限,技術平臺能力對于公司的重要性會增加。
1) 位置/運動傳感器
用于測量物體的位置、位移、速度、加速度等參數,如加速度計、陀螺儀、光電編碼器、超聲波雷達、激光雷達、毫米波雷達等,這類傳感器目前廣泛應用于自動化控制、姿態識別、自動駕駛等場景。
? 加速度計:利用慣性質量在受加速度時會產生位移的特性,將物體的加速度轉換為位移信號,再經過電容或壓阻式變換器轉換為電容或電阻信號,再經過調理電路轉換為電壓或電流信號。
? 陀螺儀:利用回轉體或振動體在旋轉時產生的科里奧利力或進動角,將物體的角速度或角位移轉換為電容或電阻信號,再經過檢測電路轉換為電壓或電流信號。
? 光電編碼器:利用光電效應,將輸出軸上的機械幾何位移量轉換成電信號,輸出脈沖或編碼。
? 超聲波傳雷達:利用超聲波的反射、折射、干涉等特性,將物體的距離、速度或形狀轉換為超聲波信號,再經過超聲波探頭轉換為電信號,輸出模擬或數字信號。
? 激光雷達:以激光作為信號源,由激光器發射出的激光束來探測目標的距離、方位、高度、速度、姿態等特征量,將目標空間位置轉換成電信號,輸出點云或圖像。脈沖式激光雷達利用反射激光的時間間隔來計算相對距離;而連續波激光雷達則通過計算反射光與反射光之間的相位差得到目標距離。
? 毫米波雷達:以毫米波作為信號源,由天線發射出的毫米波束,來探測目標的距離、方位、高度、速度、姿態等特征量,將目標空間位置轉換成電信號。
2) 力傳感器
用于測量物體的力、壓力、重量、扭矩等參數,如壓電式傳感器、壓阻式傳感器等。
? 壓電式傳感器:利用壓電材料在受力時會產生極化而導致表面帶電的特性,將物體的力、壓力、重量或振動轉換為電荷信號,再經過積分或放大器轉換為電壓或電流信號。
? 壓阻式傳感器:利用壓阻材料在受力時會產生壓阻效應而導致電阻值變化的特性,將物體的力、壓力、重量或振動轉換為電阻信號,再經過電橋或放大器轉換為電壓或電流信號。
3) 溫度傳感器
用于測量物體或環境的溫度,如熱電偶、熱敏電阻、紅外傳感器等。
? 熱電偶:利用兩種不同金屬材料在溫度不同時會產生熱電勢差的特性,將物體或環境的溫度轉換為熱電勢信號,再經過溫度計或放大器轉換為溫度值或電壓信號。
? 熱敏電阻:利用金屬材料在溫度變化時會產生正溫度系數(PTC)或負溫度系數(NTC)而導致電阻值變化的特性,將物體或環境的溫度轉換為電阻信號,再經過分壓或放大器轉換為溫度值或電壓信號。
? 紅外傳感器:通過感應目標輻射的紅外線,利用紅外線的物理性質來進行測量。紅外傳感器根據探測機理可分成為基于光電效應的光子探測器和基于熱效應的熱探測器。
4) 光學傳感器
用于測量光的強度、波長、相位等參數,如光電二極管、光敏電阻、光纖傳感器等。
? 光電二極管:利用光電效應,當光照射到半導體材料時,會產生電子-空穴對而導致電流變化的特性,將光的強度或顏色轉換為電流信號,再經過分壓或放大器轉換為光強值或電壓信號。
? 光敏電阻:利用光阻效應,當光照射到半導體材料時,會改變其導電率而導致電阻值變化的特性,將光的強度轉換為電阻信號,再經過分壓或放大器轉換為光強值或電壓信號。
? 光纖傳感器:利用光纖的傳輸、反射、干涉等特性,將物體的位置、位移、速度、溫度、壓力、應變等參數轉換為光信號,再經過光電元件轉換為電信號,輸出模擬或數字信號。
5) 聲音傳感器
用于測量聲音的強度、頻率、相位等參數,如麥克風、聲納傳感器、超聲波傳感器等。
? 麥克風:利用聲波對振動膜的作用而產生電動勢的特性,將聲音的強度或頻率轉換為電壓信號,再經過濾波或放大器轉換為聲音值或頻率信號。
? 聲納傳感器:利用聲波的反射、折射、干涉等特性,將物體的距離、速度或形狀轉換為聲波信號,再經過聲波探頭轉換為電信號,輸出模擬或數字信號。
6) 磁場傳感器
用于測量磁場的強度、方向、變化等參數,如霍爾效應傳感器、磁阻效應傳感器、磁致伸縮效應傳感器等。
? 霍爾效應傳感器:利用霍爾效應,當導體通過恒定電流并置于磁場中時,會在垂直于電流和磁場方向的兩端產生電壓差,這個電壓差與磁場強度成正比,輸出電壓信號。
? 磁阻效應傳感器:利用磁阻效應,當導體通過恒定電流并置于磁場中時,會在垂直于電流和磁場方向的兩端產生電壓差,這個電壓差與磁場強度成正比,輸出電壓信號。
? 磁致伸縮效應傳感器:利用磁致伸縮效應,當鐵磁材料置于磁場中時,會產生沿著磁場方向的伸縮變形,這個變形與磁場強度成正比,輸出位移或應變信號。
7) 氣體傳感器
用于測量氣體的成分、濃度、質量等參數,如氣敏電阻、氣敏二極管、光電氣體傳感器等。
? 氣敏電阻:利用氣敏材料在吸附氣體時會產生導電率變化而導致電阻值變化的特性,將氣體的成分或濃度轉換為電阻信號,再經過分壓或放大器轉換為氣體值或電壓信號。
? 氣敏二極管:利用氣敏材料在吸附氣體時會產生導通效應而導致二極管導通的特性,將氣體的成分或濃度轉換為二極管導通狀態,再經過分壓或放大器轉換為氣體值或電壓信號。
? 光電氣體傳感器:利用不同氣體對不同波段的光有不同的吸收特征,將氣體的種類及濃度轉換為光譜吸收信號,再經過光電元件或光譜儀轉換為電信號或光譜信號。
8) 濕度傳感器
用于測量物體或環境的濕度,如電容式濕度傳感器、電阻式濕度傳感器、熱濕敏電阻等。
? 電阻式濕度傳感器:利用濕敏材料在吸附水分子時會產生電阻率變化而導致電阻值變化的特性,將濕度轉換為電阻信號,再經過分壓或放大器轉換為濕度值或電壓信號。常用的濕敏材料有金屬氧化物、硅、陶瓷等。
? 電容式濕度傳感器:利用濕敏材料在吸附水分子時會改變其介電常數而導致電容量變化的特性,將濕度轉換為電容信號,再經過分壓或放大器轉換為濕度值或電壓信號。常用的濕敏材料有高分子薄膜、聚苯乙烯、聚酰亞胺等。
9) 生化傳感器
用于測量生物或化學物質的活性、濃度、反應速率等參數,如酶電極、抗體電極、DNA芯片等。
? 酶電極:利用酶與底物反應產生可測量的物質的特性,將生物或化學物質的活性或濃度轉換為反應物質的濃度,再經過其他傳感器進一步轉換為電信號。
? 抗體電極:利用抗體與抗原結合產生可測量的物質(如pH)的特性,將生物或化學物質的活性或濃度轉換為反應物質的濃度,再經過其他傳感器(如pH傳感器)轉換為電信號。
? DNA芯片:利用DNA與互補序列結合產生可測量的物質(如熒光)的特性,將生物或化學物質的活性或濃度轉換為反應物質的濃度,再經過其他傳感器(如熒光傳感器)轉換為電信號。
2. 按照應用場景不同
由于傳感器的應用存在顯著的行業特征,在發展過程中,也逐漸分化出針對不同應用場景的傳感器類別,雖然這不是一種嚴格的分類標準,但是對于傳感器的選用有很重要的價值。不同場景對應的傳感器具有明顯的性能、檢測標準、使用環境、價格區間的區別。
為了更直觀地比較不同應用場景下的傳感器的特點和差異,我們可以用一個表格來進行橫向對比。表格中列出了六個等級的傳感器在精度、穩定性、可靠性、耐久性、成本和應用領域等方面的大致情況。


表3 | 不同應用場景下對傳感器的不同性能要求(來源:信熹資本整理)
1) 航天級
航天級傳感器是指用于航天領域的高端傳感器,它們具有極高的精度、穩定性、可靠性和耐久性,能夠適應極端的溫度、壓力、濕度、輻射等環境條件,同時也需要具有輕質化、小型化和低功耗等特點。
航天級傳感器通常需要經過嚴格的設計、制造、測試和認證過程,成本也相對較高。航天級傳感器廣泛應用于航天飛行器、衛星、火箭、導彈等系統中,用于測量位置、速度、加速度、姿態、溫度、壓力等參數,以實現飛行控制、導航定位、通信鏈路等功能。
2) 軍工級
軍工級傳感器是指用于軍事領域的高性能傳感器,它們具有較高的精度、穩定性、可靠性和耐久性,能夠適應復雜和惡劣的戰場環境,同時也具有抗干擾、抗破壞和保密等特點。
軍工級傳感器通常需要滿足一定的軍用標準和規范,成本也相對較高。軍工級傳感器廣泛應用于武器裝備、作戰平臺、指揮控制等系統中,用于測量目標信息、環境信息、裝備狀態等參數,以實現目標偵察、火力打擊、防御攔截等功能。
3) 工業級
工業級傳感器是指用于工業領域的傳感器,它們具有較好的精度、穩定性、可靠性和耐久性,能夠適應一般的工作環境,同時也具有成本效益、易于安裝和維護等特點。
工業級傳感器通常需要滿足一定的工業標準和規范,成本也相對適中。工業級傳感器廣泛應用于機械制造、電力能源、化工石油、冶金礦山等行業中,用于測量溫度、壓力、流量、位移、力、扭矩等參數,以實現工業自動化、過程控制、質量檢測等功能。
4) 醫療級
醫療級傳感器是指用于醫療領域的專用傳感器,它們具有較高的精度、靈敏度、安全性和舒適性,能夠適應人體的生理特性和醫療要求,同時也更多考慮無創性、生物相容性和智能化等特點。
醫療級傳感器通常需要滿足一定的醫療標準和規范,成本也相對較高。醫療級傳感器廣泛應用于醫療診斷、治療監護、健康管理等領域中,用于測量人體的溫度、血壓、血氧、心率、腦電、肌電等參數,以實現醫療服務和健康管理。
5) 科研級
科研級傳感器是指用于科學研究領域的高精密傳感器,它們具有極高的精度、靈敏度、穩定性和可靠性,能夠適應各種特殊的實驗條件和要求,同時也具有創新性、多功能性和可定制性等特點。
科研級傳感器通常需要經過精密的設計、制造、校準和驗證過程,成本也相對較高。科研級傳感器廣泛應用于物理學、化學學、生物學等基礎科學和前沿科學領域中,用于測量微觀世界和宏觀世界中各種復雜和微妙的現象和規律。
6) 消費級
消費級傳感器是指用于消費品領域的普通傳感器,它們具有一定的精度、穩定性、可靠性和耐久性,能夠適應日常生活環境,同時也具有低成本、小型化和低功耗等特點。
消費級傳感器通常需要滿足一定的消費標準和規范,成本也相對較低。消費級傳感器廣泛應用于手機、電腦、智能穿戴等消費電子產品中,用于測量位置、方向、光線、聲音等參數,以實現人機交互、環境適應、功能增強等功能。
3. 按照輸出量的性質分類
從上世紀90年代開始,傳感器開始從曾經的純模擬工作方式轉向數字傳輸方式,發展到現在,數字傳感器在許多領域已經十分盛行。不過目前在不少應用場景下,模擬傳感器的優勢還依然存在。
我們認為,隨著“智能化”的發展,模擬傳感器的適用場景將逐步減少。得益于數字傳感器使用方便、更容易在后端實現功能集成等優點,其更加適應當今智能化發展的需求,已經越來越成為傳感器的主流。甚至于出現一些傳感器公司,其技術能力的優勢在于設計性能更強、功耗更低的ADC(英文全稱為Analog to Digtal Converter,中文名稱為模數轉換器,可將模擬信號轉換為數字信號),在前端敏感元件并無特殊優勢積累,依然可以在市場上占據一席之地。
1) 模擬傳感器
模擬傳感器是指輸出連續變化的模擬信號的傳感器,一般是電壓、電流等物理量。模擬傳感器的優點是輸出信號與輸入量之間有直接的對應關系,可以反映輸入量的變化過程和細節。模擬傳感器的缺點是輸出信號容易受到干擾和噪聲的影響,需要進行放大、濾波、調理等處理,而且不便于數字化處理和遠距離傳輸。
2) 數字傳感器
數字傳感器是指輸出離散變化的數字信號的傳感器。數字信號可以是二進制碼、脈沖序列、頻率等物理量,也可以是編碼后的數據。
相較于模擬傳感器,數字傳感器一般是增加了模數轉換器,其優點是輸出信號具有較強的抗干擾能力,不需要進行復雜的信號處理,而且便于數字化處理和遠距離傳輸。數字傳感器的缺點是輸出信號不能反映輸入量的連續變化過程和細節,而且需要進行采樣、量化、編碼等轉換過程,相應的成本就會更高。
4. 按照敏感材料不同
新類型傳感器的開發從某種意義上講就是對傳感器材料的開發。在傳感器的開發過程中,通常會先從傳感器的敏感材料入手,例如:
? 挖掘現有材料的新效應、新現象或新反應;
? 隨著新材料的問世,重新利用早期發現的各種效應、現象或反應;
? 伴隨新材料的出現,利用新發現的各種新效應、新現象或新反應。
確定了前端的敏感材料,才可以繼續推進后續的構型設計及生產。
1) 金屬類材料
金屬類材料傳感器是一種利用金屬材料的電學特性及其各種物理、化學效應實現非電量轉換為電量的固態元件。金屬材料包括銅、鋁、鐵等常見金屬和鉑、鎳等貴金屬。
金屬材料具有良好的導電性能和敏感性能,同時也具有較高的強度和韌性等優點。金屬材料可以實現多種效應,如電阻效應、熱電效應、霍爾效應等。金屬類材料常用于制作熱敏電阻和熱電偶等傳感器,還可以用于制作壓力傳感器、形變傳感器等。
2) 半導體材料
半導體材料傳感器是一種利用半導體材料的固態物理特性及其各種物理、化學效應實現非電量轉換為電量的固態元件。半導體材料包括硅、鍺、鎵砷等。
半導體材料具有良好的敏感性、靈敏度和響應速度,同時也具有小型化、集成化和低功耗等優點。半導體材料可以實現多種效應,如壓阻效應、霍爾效應、光電效應、熱電效應等。因此,半導體材料傳感器可以用于測量溫度、壓力、流量、位移、力、扭矩、加速度、磁場、光強等多種參數。
3) 陶瓷類材料
陶瓷類材料傳感器是一種利用陶瓷材料的電學特性及其各種物理、化學效應實現非電量轉換為電量的固態元件。陶瓷材料包括氧化物陶瓷(如氧化鋁)、氮化物陶瓷(如氮化硅)、碳化物陶瓷(如碳化硅)等。
陶瓷材料具有良好的穩定性、耐高溫性和耐腐蝕性,同時也具有高強度和高硬度等優點。陶瓷材料可以實現多種效應,如壓電效應、熱電效應、磁電效應、電阻效應等。陶瓷材料常用于制作壓力傳感器、濕度傳感器和氧氣傳感器等。
4) 高分子類材料
高分子類材料傳感器是一種利用高分子材料的電學特性及其各種物理、化學效應實現非電量轉換為電量的固態元件。高分子材料包括有機高分子材料(如聚苯乙烯)、無機高分子材料(如聚合物基復合材料)等。
高分子材料具有良好的可塑性和可加工性,同時也具有低成本和可生物降解等優點。高分子類材料常用于制作應力、形變、濕度、溫度和氣體濃度等傳感器,其在柔性傳感器上的應用也存在廣闊前景。
5. 按照轉換原理不同
通過使用不同敏感材料或差異化的電路設計,利用不同的轉換原理,也可以得到不同性能的傳感器。一般來說,即使是針對同一檢測變量,不同轉換原理的傳感器之間依然存在較高的技術壁壘,且對應不同的易用場景,使得細分市場進一步被分割。
1) 電阻式傳感器
是一種利用電阻元件的電阻值隨著溫度、壓力、應變等因素變化而變化的原理,將非電量轉換為電量的傳感器。例如,溫度敏電阻(RTD)和壓阻式應變計(SG)等。
2) 電容式傳感器
是一種利用電容元件的電容值隨著距離、介質、濕度等因素變化而變化的原理,將非電量轉換為電量的傳感器。例如,電容式位移傳感器和電容式濕度傳感器等。
3) 電感式傳感器
是一種利用電感元件的自感或互感隨著位移、速度、磁場等因素變化而變化的原理,將非電量轉換為電量的傳感器。例如,線圈式位移傳感器和差動變壓器(LVDT)等。
4) 光電式傳感器
是一種利用光源和光敏元件之間的光強或光波長隨著位移、速度、顏色等因素變化而變化的原理,將非電量轉換為電量的傳感器。例如,光敏二極管(PD)和光敏三極管(PT)等。
5) 光柵式傳感器
是一種利用光柵和光敏元件之間的干涉條紋隨著位移或角度變化而變化的原理,將非電量轉換為數字量的傳感器。例如,光柵尺和光柵編碼器等。
6) 壓電式傳感器
是一種利用某些材料在受到壓力或振動時,在其兩端產生一個與之成正比的電壓的原理,將非電量轉換為電量的傳感器。例如,壓電陶瓷和壓電石英晶體等。
6. 小結
對于傳感器投資來說,傳感器的分類是第一步。明確了傳感器的分類,才能清晰地對行業格局進行梳理分析。
傳感器的分類方式繁多,不同分類方式又互相交叉,又存在明顯的差異,導致行業格局劃分極其細分。
例如有的企業專門做車規級的陀螺儀,有的專門做消費級的陀螺儀,雖然兩種企業的技術能力有交叉,但是車規級更關注可靠性,消費級更關注低成本、大規模量產,同一個企業想把兩種產品同時做好難度較大。這使得大多數細分領域的天花板都較為有限,小則可能幾個億的市場規模,多則可能上百億的市場規模,多數在幾十億的市場空間。
以上行業特征導致傳感器行業的投資邏輯存在一定特殊性。不同于傳統互聯網以及現在人工智能、大芯片等大行業的投資邏輯,傳感器各細分市場的割裂度更高,且發展變化的速度相對沒那么快,更容易培養出小而美的企業。
對于投資機構來說,選擇深耕于傳感器行業,需要更強的資源和能力支持,更需要建立起對行業的深度認知,盡可能去解決小眾行業中更嚴重的信息不對稱問題。只有提前捕捉到行業的變化,才能提高投資決策的準確性。這樣才能在早期階段完成投資布局,即使被投企業未來只能成長為小而美的企業,那也有望獲得可觀的投資收益。
六、傳感器的產業鏈情況
作為一種成熟的電子元器件,傳感器已經形成了較清晰的產業鏈。
? 上游主要包括各類傳感器制造所需原材料、生產設備、設計軟件的供應,常規材料包括半導體材料、陶瓷材料、金屬材料以及高分子類材料等,常規設備包括各類半導體工藝設備、封裝測試設備等。
? 中游主要是各類傳感器的加工制造和封裝測試等。傳感器種類繁多,每種傳感器對應的工藝存在不同,一般來說包括敏感元件本體的加工、信號輸出電路的連接、整體傳感器系統的封裝以及后續的標定和測試。
? 下游主要是各類應用場景,客戶根據自己的性能、成本要求選擇對應的傳感器,集成到對應的終端設備中去,并進行相應的性能優化和功能實現。


圖1 | 傳感器產業鏈的一般構成(來源:信熹資本整理)
例如,以MEMS壓力傳感器為例:
? 壓力傳感器的核心部件是壓力芯片,最常見的是利用半導體材料的壓阻效應來測量壓力的。壓力芯片的加工采用硅晶片,利用光刻技術、腐蝕技術、擴散注入離子技術等,制造出壓力芯片。
? 壓力傳感器的封裝部件是彈性體,它是用來承受外界壓力并將其傳遞給壓力芯片的。彈性體的制作包括彈性體鋼杯的結構設計與機械加工、去應力熱處理、研磨拋光等過程。
? 壓力傳感器的電路部件是電阻膜和引線膜,它們是用來形成惠斯登電橋和連接電氣引腳的。電阻膜和引線膜的制作采用離子束濺射淀積技術,在金屬彈性體表面制造粘附力強、膜層均勻、致密、性能穩定的多層薄膜,并采用半導體光刻和腐蝕或者離子束刻蝕工藝將其刻蝕成所需圖形。
? 壓力傳感器的組裝部件是粘片、金絲球焊和膜片焊接,它們是用來將壓力芯片、彈性體和電路部件連接成一個完整的傳感器單元的。粘片是將壓力芯片和燒結基座、絕緣墊和燒結基座粘接在一起;金絲球焊是將芯片的電氣引腳與燒結基座的電氣引腳連接起來;膜片焊接是將感壓膜片和燒結基座焊接在一起。
? 壓力傳感器的后處理部件是充油、密封、壓力沖擊、老化、補償測試、調阻和檢驗等,它們是用來提高傳感器的可靠性、穩定性和準確性的。充油是在傳感器內部注入油液,以保護壓力芯片和提高靈敏度;密封是在傳感器外部加上保護罩或膠水,以防止外界環境對傳感器造成干擾;壓力沖擊是對傳感器施加高低交變壓力,以消除殘余應力;老化是對傳感器進行長時間穩定工作,以消除初始漂移;補償測試是對傳感器進行溫度、線性、靈敏度等方面的測試,以確定其性能參數;調阻是對傳感器的電阻進行微調,以達到最佳的輸出電壓;檢驗是對傳感器進行最終的質量檢查,以確保其符合標準。
傳感器的產業鏈主要受上游材料類型影響。上游材料不同,對應的生產制造工藝也存在明顯區別,導致產業鏈的構成上存在明顯差異。由于不同類型傳感器的材料和工藝的存在明顯區別,傳感器廠商往往更傾向于IDM(Integrated Design and Manufacture,垂直整合制造)的生產經營模式,即自己全面負責產品的設計、生產和測試,對于某些更特殊類型的傳感器,甚至上游材料的生產和加工都需要由企業自己完成。
與其他類型的傳感器相比,半導體傳感器在生產過程中工藝相通點更多,且與傳統半導體工藝大量重合,因此也逐漸形成與傳統半導體行業類似的產業鏈,誕生了專門的傳感器設計廠商(即Fabless)、晶圓代工廠(即Foundry)和芯片封裝廠。
我們將主要關注半導體傳感器的產業鏈,其現在是、在未來可見的數十年內也依然會是最重要的傳感器類型。


表1 | 半導體傳感器產業鏈主要構成(來源:信熹資本整理)
以下主要分析MEMS半導體傳感器產業鏈的核心環節。
1、 上游:材料
與芯片類似,MEMS傳感器的基礎材料是Si晶圓。一些特殊應用會使用玻璃、高分子聚合物、金屬等,二氧化鈦(TiO2)、二氧化錫(SnO2)和氧化鋅(ZnO)等金屬氧化物也逐漸成為有吸引力的材料。
另外,MEMS傳感器開始更多使用基于Si的SOI晶圓。SOI是Silicon On Insulator的縮寫,是指在氧化膜上形成了單晶硅層的硅晶圓。在MEMS中可以使用氧化膜層作為硅蝕刻的阻擋層,因此能夠形成復雜的三維立體結構,實現對應的功能。


圖2 | SOI晶圓示意圖(來源:網絡公開資料)
2、上游:設計及仿真軟件
MEMS傳感器的設計是多層次和跨領域的,存在極高的難度。為了解決這些問題,商業化的設計及仿真軟件出現,其顯著提升了設計人員的工作效率:(1)有助于設計人員理解微小范圍內的力、熱、電磁等能量之間的相互作用,方便在虛擬設計階段優化MEMS結構和工藝,減少試制和測試成本;(2)使用成熟pdk(工藝設計套件)和工藝,縮短設計周期,增強市場競爭力。
MEMS所需要的建模和仿真相應自上向下的設計方法可以分為三個不同的層次。
? 工藝模擬:目的是通過建立每一步的物理模型,采用合適的數值算法,模擬出MEMS的拓撲結構;
? 器件模擬:工藝模擬得到MEMS器件結構,根據其工作原理,建立相應的方程,通過有限元、邊界源和差分方法模擬出MEMS器件的性能;
? 宏模型與系統級模擬:系統級模擬要求MEMS器件的模型簡單,且能反映器件的材料特性和幾何特征。
目前MEMS設計仿真軟件基本被海外廠商壟斷,主要包括TannerPro,Ansoft HFSS,CoventorWare,ANSYS,IntelliSense等。


圖3 | CoventorWare設計流程示意圖(來源:CoventorWare)
3、上游:生產設備
MEMS傳感器的生產工藝與半導體工藝類似,因此需要的生產設備也基本相通:
? 光刻設備:光刻設備是用于在硅片或其他襯底上形成所需的圖案的設備,主要包括光刻機、光掩模、光阻涂布機、曝光機、顯影機等。光刻設備的功能是將設計好的傳感器結構轉換為可見的圖形,為后續的刻蝕和沉積工藝提供基礎。光刻設備的主要生產廠商有荷蘭的阿斯麥(ASML)等。
? 刻蝕設備:刻蝕設備是用于去除多余的材料,形成所需的微結構的設備,主要包括濕法刻蝕設備(如酸堿槽)、干法刻蝕設備(如反應離子刻蝕機)、深反應離子刻蝕機(DRIE)等。刻蝕設備的功能是將光刻后的圖形轉換為實際的三維結構,為傳感器提供所需的功能和性能。刻蝕設備的主要生產廠商有美國的泛林半導體(Lam Research)、美國的應用材料(Applied Materials)等。
? 沉積設備:沉積設備是用于在硅片或其他襯底上沉積所需的材料,形成所需的層或膜的設備,主要包括物理氣相沉積設備(如濺射機)、化學氣相沉積設備(如等離子體增強化學氣相沉積機)、原子層沉積設備(ALD)等。沉積設備的功能是在傳感器結構上添加所需的材料,以提供所需的電學、力學、熱學等特性。沉積設備的主要生產廠商包括美國的應用材料(Applied Materials)、美國的泛林半導體(Lam Research)和日本的東京電子(TEL)等。
? 封裝設備:封裝設備是用于將傳感器芯片與外部電路連接,并封裝在外殼中,以保護傳感器免受環境影響的設備,主要包括鍵合機、焊接機、注塑機、封膠機等。封裝設備的功能是將制作好的傳感器芯片與外部電路連接,并提供適當的接口和保護措施,以保證傳感器正常工作和使用壽命。封裝設備的典型供應商包括日本川崎(KAWASAKI)、美國的太平洋科技(ASM Pacific)等。
? 測試設備:測試設備是用于對傳感器進行功能和性能的測試的設備,主要包括電參數測試儀、力學參數測試儀、溫度參數測試儀、環境參數測試儀等。測試設備的功能是對封裝好的傳感器進行各種參數的測量和校準,以檢驗其是否符合設計規范和質量標準。測試設備的主要生產廠商有美國的安捷倫(Agilent)、美國的泰克(Tektronix)、日本的安立(Anritsu)等。
4、中游:設計
MEMS傳感器的設計一般包括系統級設計、器件級設計和工藝級設計三層。


圖4 | MEMS設計流程(來源:網絡公開資料)
? 系統級設計面向用戶的需求,研究的對象是由MEMS器件與信號提取、信號反饋等相關電子電路組成的微系統,著重研究系統的整體行為特性與性能,承擔產品概念設計與設計方案制定等設計任務,為器件級設計提供依據。


圖5 | 某種MEMS壓力傳感器的系統級構成(來源:納芯微)
? 器件級設計是根據MEMS器件的實體模型來研究其行為特性和物理特性,完成MEMS器件的實體設計、分析和優化,為器件的工藝、版圖設計奠定基礎,并且從中提取器件的行為模型,進一步進行系統級的行為仿真,以驗證設計方案。


圖6 | 某種MEMS壓力傳感器的器件級構成(來源:網絡公開資料)
? 工藝級設計主要包括器件的掩模版圖設計和工藝流程設計,是MEMS器件加工前的最后一步,其主要任務包括基于實體模型的工藝定義,基于實體的版圖生成以及加工工藝仿真。
每一個設計環節都對傳感器的最終性能有顯著影響。得益于設計仿真軟件的成熟以及專業代工模式的發展,設計環節得以有獨立存在的可能。
我們定義的傳感器廠商,其基礎是有設計能力,其他環節則可以交由產業鏈的其他環節去完成。同一技術路線下不同傳感器廠商之間的區別主要在于材料和結構設計的不同,不僅可以通過專利去保護,而且也很難被逆向工程出來,其中存在大量的know-how,每一個細小的環節都會影響到最終的性能表現。
5、中游:加工制造
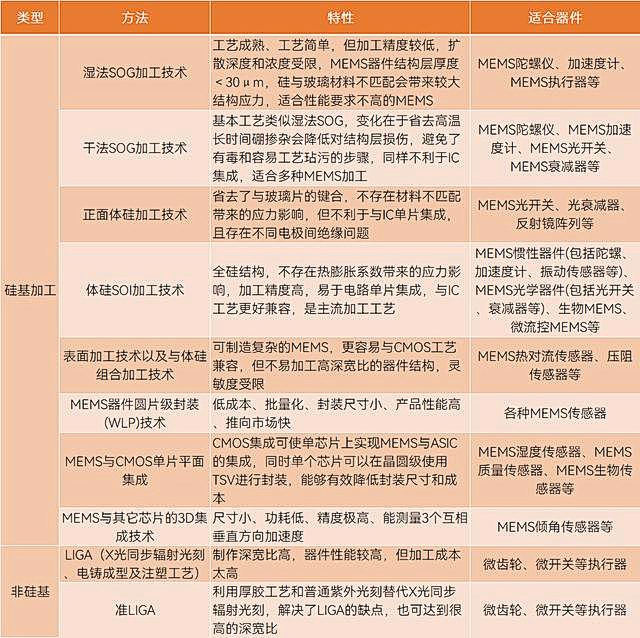
MEMS傳感器的加工工藝可依據材料分為硅基和非硅基兩種路線。硅基MEMS加工技術以集成電路加工技術為基礎,具有批量化、成本低、集成度高等優勢;非硅基加工技術包括LIGA、準LIGA(即X光同步輻射光刻、電鑄成型及注塑工藝)和精密加工技術,非硅基加工技術實現的可動微結構能夠擁有更大縱向尺寸,但批量能力差、重復性差、加工成本高。


表2 | 主要的MEMS工藝(來源:果殼硬科技)
隨著加工工藝逐漸成熟穩定,專業的半導體代工廠也開始進入MEMS代工方向。這其中既有幫助早期企業進行技術驗證的研發線(也可稱為中試線,不適合于量產),也有幫助企業進行大規模生產的量產線。量產線中既有臺積電、中芯國際的傳統半導體代工廠,也有賽微電子等專業從事MEMS傳感器代工的廠商。
值得一提的是,大多數半導體傳感器只需要成熟的制程即可以完成生產,例如只需要90nm、180nm節點,只需要8寸晶圓,使用更高規格的工藝節點不一定會帶來性價比的提升,這與高性能計算芯片存在顯著不同。
在高性能計算芯片上,得益于物理層面的優勢,5nm、7nm芯片的性價比顯著高于28nm,因此也使得光刻機成為擺在制造前面的第一道門檻。而傳感器所需的成熟制程對光刻機的精度要求小一個量級,因為其關鍵點在于微機械結構的搭建,而微機械結構不一定因為體積越小就會性能更好,在性能和體積之間一般存在一個平衡點。
MEMS傳感器特殊工藝的第一個好處是基本不會受到半導體設備禁運的影響,其生產的難點主要在于各種特殊加工工藝;第二個好處是建設和運營一條產線所需投入的固定成本較低,建設一個12寸晶圓廠最少需要投入數十億元,而建設一個8寸晶圓廠只需要幾億元。
也正是因為這個原因,當半導體傳感器廠商發展到較大規模后,例如銷售規模達到過億美元時,一般會傾向于自建部分產能,形成“核心產品依靠IDM,邊緣產品或產能調節依靠代工廠”的生產模式,既可以降低生產成本,又可以加固技術壁壘。
6、中游:封裝
封裝是MEMS研發過程的重要環節,其決定了MEMS 傳感器的體積、可靠性以及成本。根據 Yole 的研究,目前MEMS傳感器成本中,封裝約占 30%~40%,IC 約占 40%~50%,足以體現封裝的重要性。
由于結構和應用環境的不同,傳感器的封裝過程與傳統集成電路也存在明顯不同。MEMS封裝建立在IC封裝基礎之上,并衍生出新的封裝技術和工藝,例如陽極鍵合、硅熔融鍵合、硅通孔(TSV)、玻璃通孔(TGV)等,進而反哺IC封裝。
MEMS的封裝過程的主要挑戰在于不同應用場景下封裝的要求顯著不同,例如消費類應用需要低成本封裝,汽車和航空行業需要耐高溫和抗惡劣氣候的高可靠性封裝,裸露在大氣環境下需要的開放式封裝,以及需要抽真空的密閉式封裝等等。而IC器件的工作環境通常較好,一般在常溫、常壓下。


表3 | MEMS傳感器與集成電路封裝環節的差異(來源:網絡公開資料)
MEMS封裝可以分為芯片級封裝、器件級封裝、系統級封裝三個層級,各級別封裝在技術層面相互關聯,具體應用需要根據“可制造性、成本、功能”進行權衡。從產業鏈分工來看,不同層級的封裝可能是由不同的廠商完成。例如有的fabless廠商會委托專業的封裝廠完成芯片級封裝、器件級封裝,自己或者交給下游終端廠商完成系統級封裝。


圖7 | MEMS封裝流程(來源:網絡公開資料)
7、中游:測試
由于封裝占整個系統的成本較高,因此使得MEMS傳感器的測試也較傳統集成電路更為復雜。在最終封裝之后測出器件失效不但費錢,還浪費了R&D、工藝過程和代工時間,因此晶圓級測試的重要性更為凸顯。
MEMS產品開發生命周期的三個階段都有其獨特的測試目標和對測試結果的不同要求。
? 產品R&D階段:驗證器件可以工作和可以生產。在這一階段,采用晶圓級測試可以獲得早期器件特征,降低開發時間和成本。
? 產品試量產階段:驗證器件以較高成品率量產的能力,開發出可量產的設備方案以及用于量產的測試方案。通過采用晶圓級測試可以降低開發時間和成本。
? 量產階段:最大化吞吐量和降低成本。由于一般MEMS產品的成品率比IC產品要低很多,晶圓級測試可以極大地降低MEMS量產產品的封裝成本。封裝后進行成品測試,篩選不良產品,確保上市產品性能良好。
晶圓級測試對傳感器廠商來說實現難度較高,或者投入較大,一般可以交給代工廠完成。不過封裝后的標定和測試一般由傳感器廠商自己完成,這是由于傳感器廠商對傳感器的各種性能表現和調教有更深刻的理解,甚至很多廠商會自己開發專門的測試設備,以進一步提高測試效率。
七、市場情況
根據Statista,2022年全球傳感器市場規模為2512.9億美元(約1.79萬億人民幣)。受疫情影響,全球傳感器市場經歷了大幅波動。2020、2021和2022年同比增速分別為-13%、62%、10%。相比之下,中國市場增速相對穩定,3年增速分別為14%、20%、19%,維持在20%上下。整體來看,中國市場占全球傳感器市場的比例維持在20%上下。


圖8 | 全球、中國傳感器市場規模及增速(億美元)(來源:Statista,中商產業研究院)
從細分市場來看,全球傳感器市場可以按照應用領域分為汽車、工業、消費電子、醫療、通信、安防六大細分市場,具體占比都在15-25%之間波動。我們認為,未來這幾個主要的細分市場中,均存在廣泛的機會,這里主要以汽車、工業、醫療和消費電子為代表介紹。
1、 汽車傳感器
汽車上的傳感器有很多種,主要分為車身感知傳感器和環境感知傳感器兩大類。
車身感知傳感器提高了單車自身的信息化水平,使車輛具備感知自身的能力;按照輸入的被測量不同主要分為壓力傳感器、位置傳感器、溫度傳感器、加速度傳感器、角速度傳感器、流量傳感器、氣體濃度傳感器和液位傳感器等。
? 壓力傳感器:用于測量汽車輪胎的氣壓,發動機的進氣壓力和排氣壓力,制動系統的液壓壓力等。
? 位置傳感器:用于測量汽車油門踏板的位置,轉向角度,變速箱的檔位,發動機曲軸和凸輪軸的轉速和相位等。
? 溫度傳感器:用于測量汽車發動機冷卻液的溫度,空調系統的溫度,排氣溫度等。
? 加速度和角速度傳感器:用于檢測汽車的運動狀態,如加速度,減速度,側傾角,橫擺角等。也用于安全氣囊的觸發和電子穩定程序(ESP)的控制。
? 空氣流量和氣體濃度傳感器:用于測量進入發動機的空氣流量和含氧量,以調節燃油噴射量和點火時刻。也用于檢測排放控制系統的效果和排放污染物的含量。\


圖9 | 車身感知傳感器分布(來源:網絡公開資料)
? 液位傳感器:用于測量汽車油箱內的燃油液位,制動液液位等。
環境感知傳感器是無人駕駛車輛的“眼睛”。目前應用于環境感知的主流傳感器產品主要包括激光雷達、毫米波雷達、超聲波雷達和攝像頭四類,紅外成像也表現出巨大的應用潛力。
? 激光雷達:用于掃描汽車周圍的環境,生成高精度的三維點云地圖。可用于無人駕駛系統中進行障礙物檢測,道路識別,導航規劃等。
? 毫米波雷達:用于探測汽車前方或后方的障礙物或其他車輛的距離和相對速度。可用于自適應巡航控制(ACC),自動緊急制動(AEB),盲點監測(BSD),變道輔助(LCA)等駕駛輔助功能中。
? 超聲波雷達:用于探測汽車周圍近距離內的障礙物或停車位。可用于倒車雷達(PDC),自動泊車(APA),行人檢測(PD)等ADAS中。
? 攝像頭:用于捕捉汽車周圍的圖像信息。可用于行人識別(PR),交通標志識別(TSR),道路線識別(LDW),自適應遠近光燈(AFS)等ADAS中。

圖10 | 環境感知傳感器(來源:睿創微納)
新能源汽車的滲透率提升以及自動駕駛技術的發展,帶來了汽車傳感器市場的變革。例如,液位傳感器、發動機壓力傳感器的市場規模正在持續縮小,而與電動化相關的傳感器(如電池監測系統、電流傳感器等)、自動駕駛相關的環境感知傳感器則正進入發展的快車道。
根據分析機構預估,全球激光雷達市場將從2022年的3.17億美元在2028年增長到44.77億美元(來源于Yole),全球毫米波雷達市場將從2023年的45.09億美元在2027年增長到近90億美元(來源于ICV),全球車載攝像頭的市場將從2022年的204億美元在2026年增長到355億美元(來源于ICV)。
這兩類傳感器的市場格局也存在較大的差異:
在傳統的車身感知傳感器類別中,全球汽車傳感器90%以上的市場份額被博世、德爾福、森薩塔、霍尼韋爾等國際零部件巨頭瓜分。中國的汽車傳感器產品與國外同類產品相比,技術水平相差較大,高端汽車傳感器嚴重依賴進口。國內美泰科技、美芯半導體、昆山雙橋等企業均在積極布局汽車電子領域,并取得一定進展。
但國內汽車傳感器整體技術水平還相對較弱,普遍存在準確度低、分解能力差、信號精度不高、抗干擾性弱等問題。未來隨著國產傳感器廠商技術的進步和車廠對國產化的進一步要求,行業內廠商依然有很大的機會。
在新興的環境感知傳感器類別中,國內企業和國際巨頭的差距更小一些。例如在激光雷達傳感器上,得益于下游車廠的激進競爭策略,以禾賽為代表的國產激光雷達廠商已經實現規模出貨,在出貨量上遙遙領先。
根據國際權威研究機構Yole Group最新發布的《2023年全球車載激光雷達市場與技術報告》,2022年,禾賽以近50%的市場份額連續兩年穩居全球車載激光雷達總營收榜首,并且其市場份額從2021年的42%進一步擴大至47%。圖達通則依靠蔚來汽車的持續出貨,以15%的市場份額奪得第二名,法雷奧、速騰聚創分別以13%、9%的市場份額位列第三、第四。


圖11 | 2021年和2022年全球激光雷達市場份額對比圖(來源:Yole)
在毫米波雷達上,國內已經涌現出眾多雷達終端廠商,已經開始在對安全性要求較低的角雷達上實現快速替代,在前向雷達、4D成像雷達的進展上也逐漸逼近國際巨頭。在毫米波雷達核心芯片上,也已經涌現出多家初創公司,包括加特蘭、牧野微等。隨著芯片廠商的崛起,將逐步形成基于國內廠商的雷達生態圈。
在超聲波雷達和攝像頭上,國內廠商基本已經可以與國際廠商持平,代表性廠商有奧迪威(超聲波雷達)和韋爾股份(攝像頭),已經很難有初創公司的機會。
2、工業傳感器
工業傳感器實現了監測、控制、報警、數據采集、智能化、定位和質量控制等功能。它們能夠準確測量物理量和參數,實現自動化的控制和調節,監測危險情況并觸發報警系統,采集和分析數據,實現智能化決策和學習,進行定位和追蹤,并用于質量控制和檢測。這些功能使其在制造、能源、物流、環境監測等領域發揮重要作用。
當前常用的工業傳感器主要包括以下幾種:
? 溫度傳感器:用于測量物體或環境的溫度,工業中常用于監測和控制流程中的溫度,例如冷卻系統、熱處理、加熱設備等。
? 壓力傳感器:用于測量物體或介質的壓力,工業中常用于監測和控制流體或氣體系統的壓力,例如供水系統、液壓系統、氣體儲存和輸送等。
? 流量傳感器:用于測量液體或氣體的流量速度,工業中常用于流體控制、供應鏈管理、能源監測等領域。
? 液位傳感器:用于測量液體的高度或深度,工業中常用于儲罐、水池、河流和管道等液體儲存和輸送系統中,以監測和控制液位變化。
? 濕度傳感器:用于測量環境中的濕度水分含量,工業中常用于監測和控制空調、制冷設備、溫室和干燥室等環境濕度。
? 光電傳感器:用于檢測光線的存在、強度和位置,工業中常用于自動化生產線、物料檢測、機器人導航等應用。
? 加速度傳感器:用于測量物體的加速度或振動,工業中常用于故障診斷、結構監測和機器運行狀態監測等。
? 磁力傳感器:用于測量磁場的強度或方向,工業中常用于位置檢測、接近開關、電機控制等應用。
? 氣體傳感器:用于檢測空氣中特定氣體的濃度,工業中常用于環境監測、室內空氣質量監測、氣體泄漏檢測等。
未來隨著工業互聯網和生產智能化的進一步發展,工業傳感器的市場將保持穩定增長。根據MarketsandMarkets的報告數據顯示,全球工業傳感器市場規模預計將從2021年的206億美元增長到2026年的319億美元,復合增長率達到9.1%。
從市場格局來看,國際領先的工業傳感器企業起步較早,積累了豐富的技術和生產經驗。相較而言,我國工業傳感器產業起步較晚,國內大多數工業傳感器企業處于中低端領域市場,相較于國外巨頭的研究能力不足,技術基礎較為薄弱。在高端工業傳感領域,90%產品依賴進口。
近年來,由于國產廠商產品技術進步以及交貨周期更短等原因,2017年以來本土工業傳感器市場份額呈現持續提升趨勢,未來本土工業傳感器產品擁有廣闊的國產替代空間。
3、醫療傳感器
醫療傳感器被用于輔助診斷、實時監測患者的生命體征、評估疾病狀況、康復訓練等,從而提高醫療質量、提供個性化的醫療護理和改善患者體驗。
根據測量的變量和在醫療領域內實現的功能,醫療傳感器可以分為以下幾類:
? 生理參數傳感器:用于測量人體生理參數,如心率、血壓、體溫、呼吸等,廣泛應用于醫院、急診、手術室以及家庭醫療設備。
? 血液參數傳感器:用于測量血液中的各種成分和指標,如血糖、血氧飽和度、血紅蛋白濃度等,常用于糖尿病管理、心血管疾病監測和手術過程中的血氧監測。
? 運動參數傳感器:用于測量身體運動和姿勢,如加速度計、陀螺儀等,常用于運動醫學、康復治療和姿勢監測。
? 圖像傳感器:用于捕捉和處理圖像信息,如X射線、超聲波和光學傳感器,在醫學影像領域中用于診斷和監測疾病,如X射線斷層掃描(CT)、核磁共振成像(MRI)和超聲波檢查。
? 化學傳感器:用于檢測生物體內的化學成分和分子指標,如藥物濃度、電解質濃度等,常用于藥物監測、血液分析和疾病診斷。
醫療傳感器的主要市場在于醫療設備。醫療儀器設備領域是一個萬億元的大市場,醫療領域的傳感器應用比例也大幅增長,給傳感器企業帶來相當大的機遇。例如,之前因為疫情導致了醫療設備呼吸機的緊缺,帶來了流量傳感器、壓力傳感器、溫濕度傳感器等幾大類傳感器的需求。對于制造此類傳感器的廠商來說,便是將自家優質的傳感器推向醫療市場的機會。
但是,傳感器的性能和質量都會直接關系到醫療設備的可靠性,具有高重復性、高精確度和高可靠性的傳感器生產技術主要掌握在國外企業手里,例如霍尼韋爾、羅姆、泰科等。
國產傳感器的精度和可靠性與國際一流供應商相比,產品性能還有較大的提升空間,考慮到醫療行業的高要求、嚴標準,只會選擇雖然價格更高但品質一流的國外品牌,國產傳感器幾乎沒有太多市場份額。因此,長遠來看,國內傳感器企業想要進入醫療行業還面臨諸多挑戰,而且需要國內醫療設備廠商的主動導入。
相較于汽車傳感器和工業傳感器市場,醫療傳感器也存在更多的新型技術的機會,例如實現通過傳感器的小型化和低成本實現高端醫療檢測設備的日常化,市場邏輯將更偏向于消費電子領域,能夠實現該種技術突破的企業將更有可能迎來爆發式的收入增長。
4、消費電子傳感器
消費電子傳感器的應用使得消費電子設備更加智能化、便捷和個性化,提供了豐富的交互和體驗方式,以滿足用戶的各種需求和期望,如今智能手機、智能手表等設備中集成傳感器數量不斷增加,被期待成為下一代交互終端的“AR眼鏡”、“VR眼鏡”更是離不開各類傳感器的支持。
當前常用的消費電子傳感器主要包括以下幾種:
? 觸摸傳感器:用于測量人體接觸或靠近感應面的觸摸動作和參數。在消費電子中,觸摸傳感器常用于智能手機、平板電腦、觸摸屏顯示器、游戲控制器等,實現觸摸輸入、手勢識別、指紋識別等功能。
? 圖像傳感器:用于捕捉光學圖像。在消費電子中,圖像傳感器常用于圖像和視頻的捕捉、識別和分析,以實現照片拍攝、視頻錄制、人臉識別、手勢識別和環境感知等功能。
? 聲音傳感器:用于測量聲音或聲波。在消費電子中,聲音傳感器常用于聲音錄制、語音識別、噪音檢測、聲音分析和聲音定位等功能,為消費電子設備提供了聲音相關的感知、交互和控制能力。
? 加速度傳感器:用于測量物體的加速度和傾斜角度。在消費電子中,加速度傳感器常用于屏幕旋轉、運動檢測、手勢識別等功能。
? 陀螺儀傳感器:用于測量物體的旋轉和角速度。在消費電子中,陀螺儀傳感器常用于虛擬現實(VR)和增強現實(AR)設備、游戲控制器、圖像穩定等應用。
? 磁力傳感器:用于測量磁場的強度和方向。在消費電子中,磁力傳感器常用于指南針、地理定位、翻蓋手機的屏幕關閉等功能。
? 光傳感器:用于測量光的強度和亮度。在消費電子中,光傳感器常用于環境亮度調節、光線感應開關、屏幕亮度調節等功能。
? 溫度傳感器:用于測量環境或設備的溫度。在消費電子中,溫度傳感器常用于電池溫度監測、溫控設備、電子溫度計等應用。
? 濕度傳感器:用于測量環境的濕度水分含量。在消費電子中,濕度傳感器常用于空調、加濕器、智能家居等應用。
? 氣壓傳感器:用于測量大氣壓力。在消費電子中,氣壓傳感器常用于氣壓計、高度計、室內定位等應用。
? 距離傳感器:用于測量物體和障礙物的距離。在消費電子中,距離傳感器常用于觸摸屏、近場通信、障礙物檢測等功能。
? 心率傳感器:用于測量人體的心率。在消費電子中,心率傳感器常用于智能手環、智能手表、健康監測設備等應用。
根據Research and Markets預測,全球消費電子傳感器市場規模將從2022年的328億美元到2030年增長到763億美元,復合增長率達到11.1%。
我們認為,由于消費電子市場的特殊性,其發展的波動性會較其他市場更為顯著,正如過去一年發生的那樣,但是消費電子市場更容易出現爆發性的增長機會。例如,iPhone引領智能手機浪潮曾帶動消費電子傳感器市場迎來一次跳躍式增長,未來被寄予成為下一代移動終端的AR/VR眼鏡同樣將為市場帶來巨大變化。


圖12 | Apple Vision Pro中配置的大量傳感器(來源:網絡公開資料)
從市場格局看,全球消費電子市場主要由國際巨頭企業把控,其中包括:慣性傳感器龍頭博世、意法半導體等;音頻傳感器巨頭樓氏電子等;CMOS圖像傳感器巨頭索尼等。
中國本土企業近年發展較快,但由于起步晚、技術積累弱等因素,整體仍存在企業規模較小、產品線單一、解決方案供給能力弱等問題。
另外,近年來消費電子傳感器的競爭已經逐漸趨向紅海,一旦有某國內廠商突破了某類傳感器的技術壁壘、打開被國際巨頭壟斷的市場,多數時候其他國內同類廠商均能夠快速跟進,由于消費電子是對成本極其敏感的市場,隨后市場就走向惡性競爭。這其中很大一部分原因是對知識產權的保護力度不足,導致消費電子傳感器廠商普遍毛利較低,且容易到市場瓶頸。
消費電子傳感器的主要機會在于還未被市場驗證、具有顯著創新性的傳感器,在開發階段便和下游廠商共同合作,建立起深入的關系綁定和顯著的技術壁壘,并率先實現低成本量產,才能夠最大可能避免后續的惡性競爭。



















手機圖頁網



