中國儀器儀表學會科學技術獎評審委員會按照《中國儀器儀表學會科學技術獎勵辦法》之規定對2023年科學技術獎申報項目進行了嚴格認真的形式審查、初評、會評,共評選出一等獎16項,其中科技進步獎10項,技術發明獎6項;二等獎44項,其中科技進步獎40項,技術發明獎4項;三等獎19項,其中科技進步獎18項,技術發明獎1項;青年科技人才獎6人;科技進步獎(創新團隊)2個。現對獲獎名單公布如下:
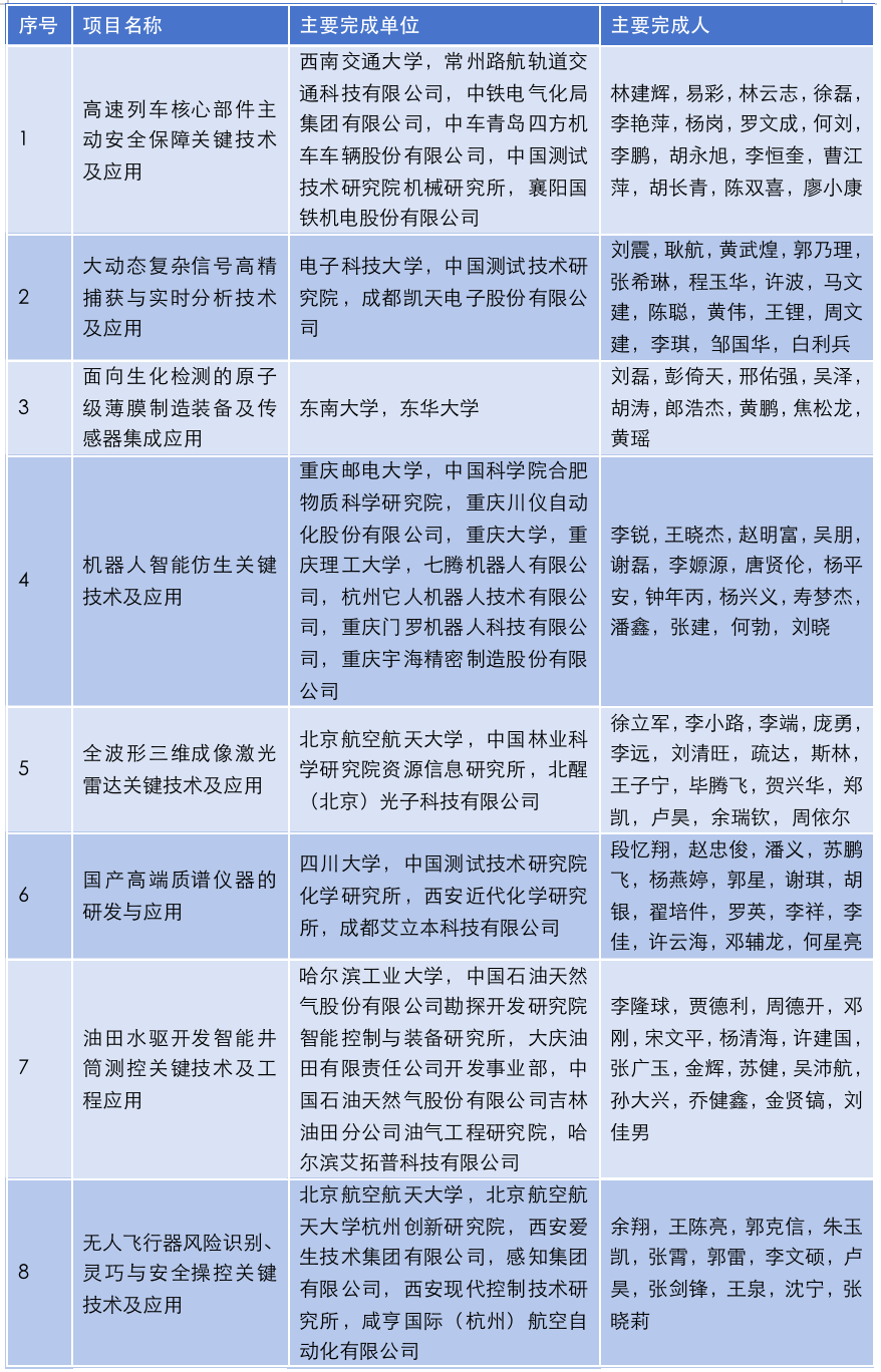
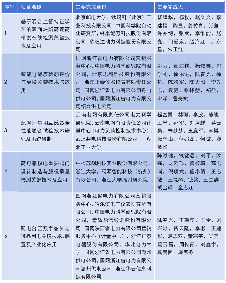
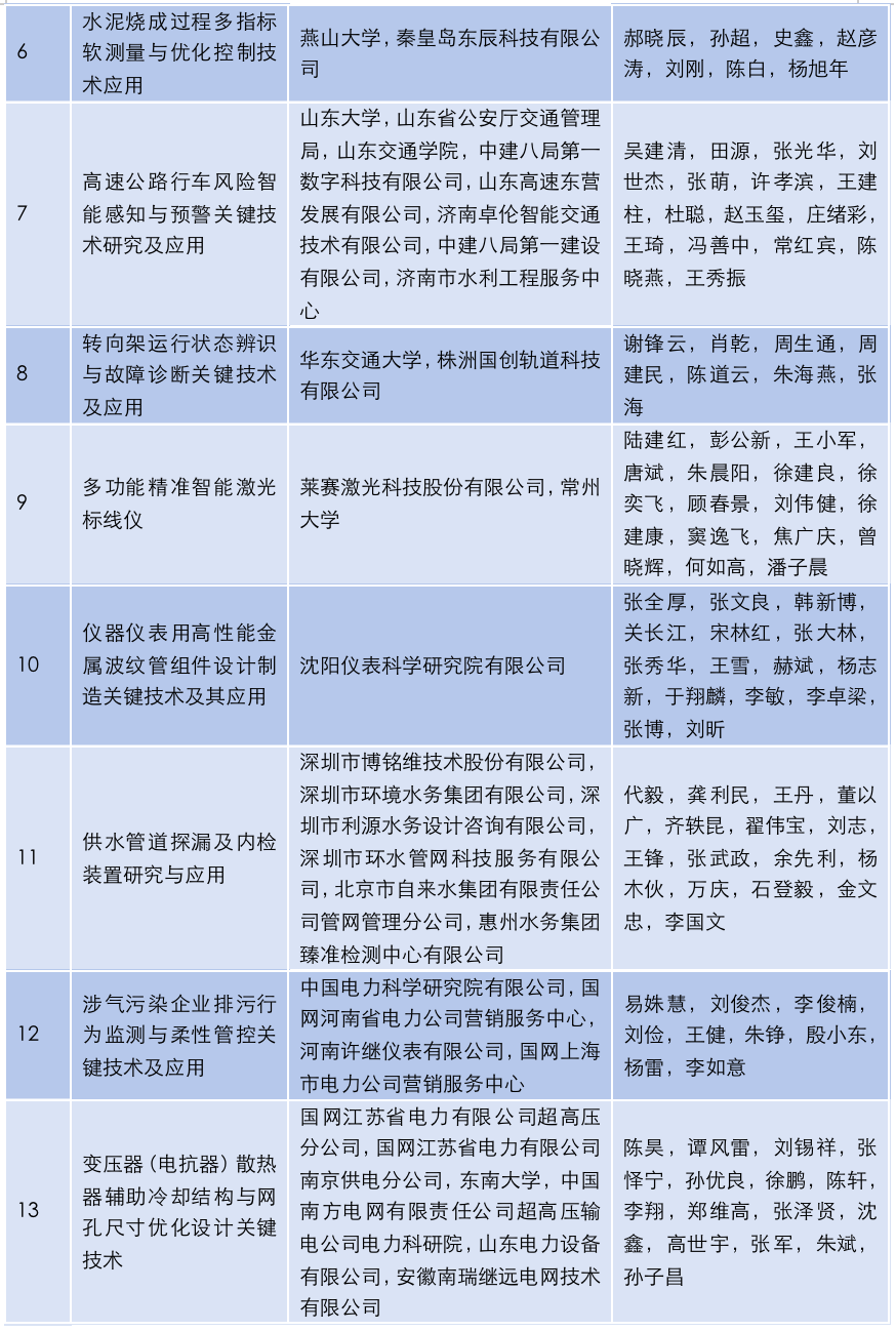
科技進步一等獎(排名不分先后)


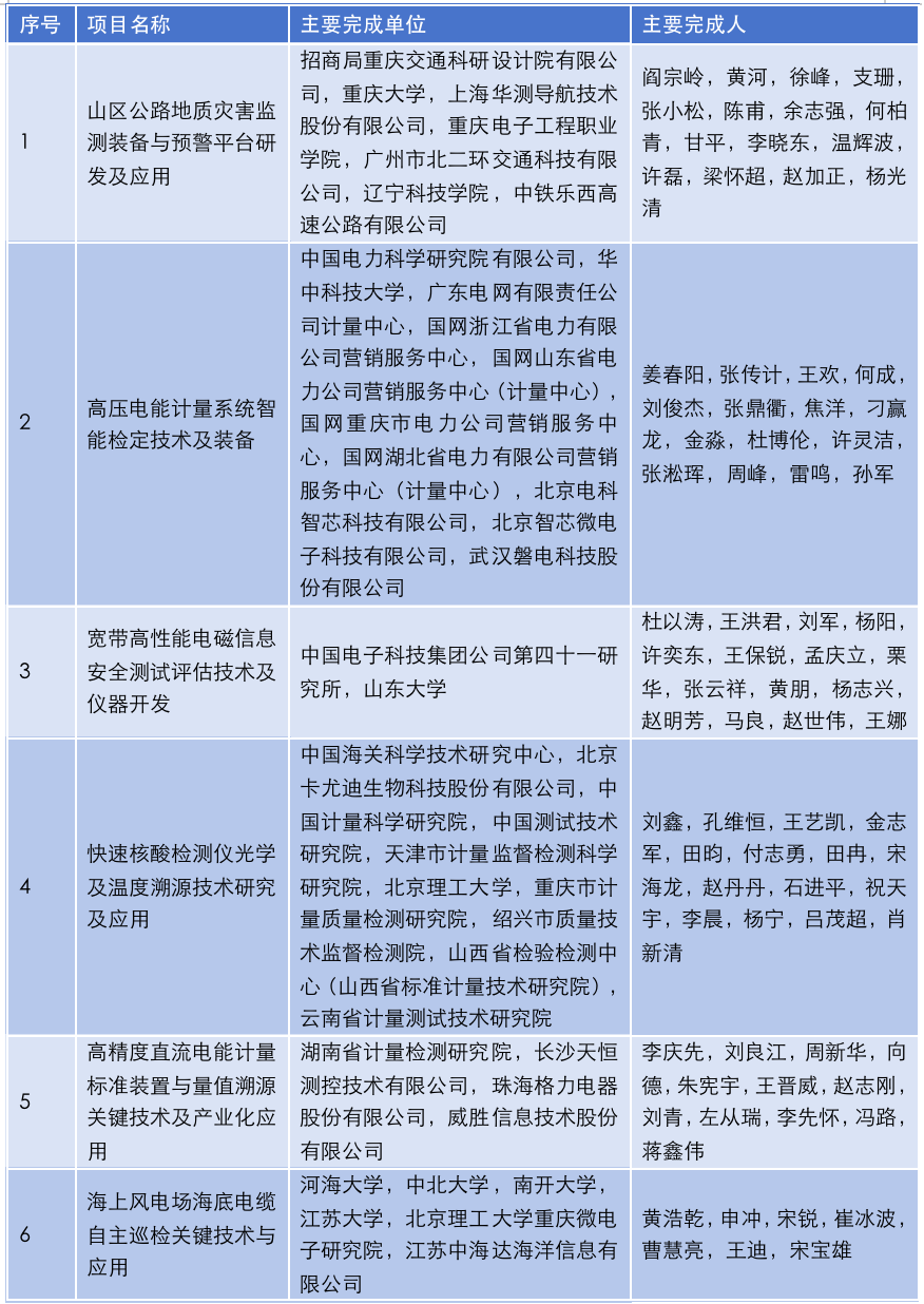
技術發明一等獎(排名不分先后)

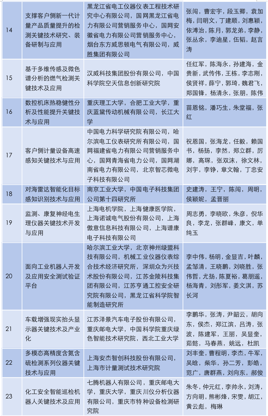
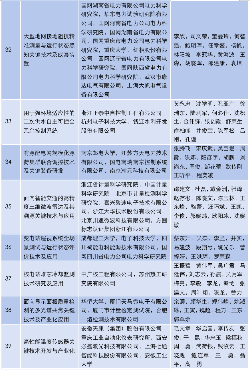
科技進步二等獎(排名不分先后)






技術發明二等獎(排名不分先后)

科技進步三等獎(排名不分先后)



技術發明三等獎

青年科技人才獎(排名不分先后)

科技進步獎(創新團隊)
(排名不分先后)




















手機圖頁網



